南京新希点七田国际全脑潜能教育,成立于2003年,十五年来,我们在秉承我国伟大的思想家、教育家孔子“因材施教”、“温故知新”等教育理念的基础上,引进了美国哈佛大学罗纳德.柯图拉克教授的脑科学探索、格林?杜曼(GLENNDOMAN)博士的闪示教学法、艾登博士的潜意识输入法、美国纽约波特大学教育系教授七田真博士的5Q全脑开发、韩国脑科学研究院院长李承宪博士高等感觉认知能力(HSP)等国际上先进的全脑潜能开发及脑科学理论与方法的同时,又融合了国家“973计划”有关脑与认知科学的科研成果,缔造了中国个性化潜能教育基础理论。通过十五年来的大量实践检验并充分证明,我们不断研发与推出的青少年个性化潜能开发项目,比其他单一技能的所谓右脑开发等更具有科学性、前瞻性和应用性。目前课程涵盖了0—8岁的幼儿,8—18岁的学生及18岁以上的成年人。新希点七田国际潜能教育经过十五年来的不懈努力和不断成长,现在在全国各地已经“遍地开花”,很多地方都能看到新希点七田国际潜能教育的培训点,在全国各地相继开设的连锁培训中心多达百家。
1、低成本投入、回报
总部制定多项加盟政策和方案适合于幼儿园、培训机构、个人创业……各种不同情况的加盟商加盟合作。加盟“七田教育”,即可搭上教育产业的航空母舰。
2、“三保政策”,让你绝无后顾之忧
总部推出的“三保”政策:保证成功率(总部直接派驻专业的老师实地指导招生、教学等,确保开一家成功一家),保证家长、学生的满意率和合格率(每位学生签订培训效果合同及后期提供的跟踪免费复训,保证每位学员最终效果,让家长、学员永无后顾之忧),保证加盟商的回报率(总部提供了系列的训练课程并及时增加新课程)。更确保每位加盟商都能用最低的投入,赚取上百万元的丰厚回报,有无教育经验者均可经营。
3、总部直接扶持,减少中间环节
为了让每个合作商在第一时间得到总部的全力支持和最新教学成果,总部采取直接扶持的模式,全国任何地区省级代理、市级代理所发展的新加盟商,均可要求由总部直接派老师全程负责指导、运营。
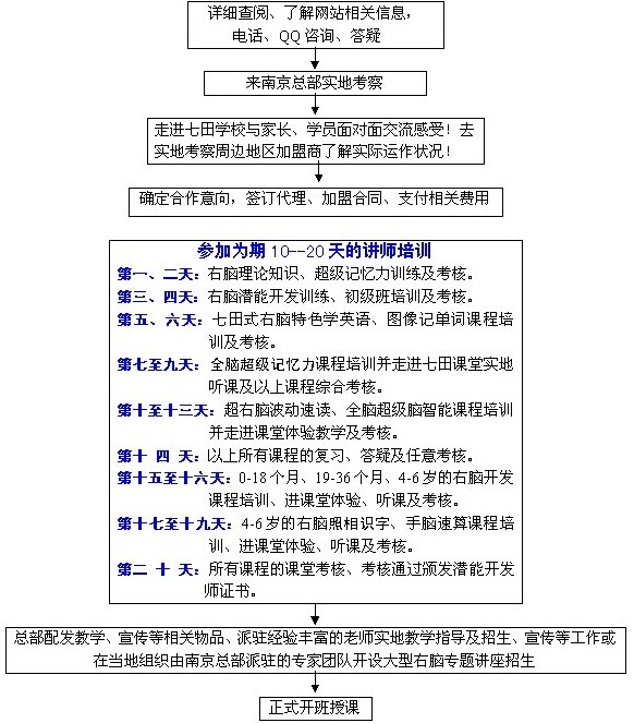
4、实地考察,让你亲眼见证学员的培训效果
“真金不怕火炼”“良心教学”!加盟者可在总部进行实地考察,亲自走进右脑潜能开发的课堂,观摩教学模式和授课内容,并与总部教师交流授课心得,同时可以考察其他老加盟商的实际运营状况,为您的后期经营积累丰富的经验。
5、完善的运作体系,稳定的高额回报
总部负责对加盟商进行相关教学及总体营运培训,使加盟商完全具有独立经营的能力,定期组织开设由南京专家团队组成的“右脑专题讲座”,消除一切招生压力,长期随时派驻老师给予教学指导、培训,彻底解决师资缺乏的后顾之忧,免费共享后续研发的新课程。不断研发右脑潜能开发新课程,始终走在优势品牌的最前沿。
6、全方位的贴心服务,让您轻松经营
先进的教育理念,配备先进的训练课程,新颖的教材教具,众多七田教材为您的成功提供坚实的保障,经双方协商,总部可派教师到加盟商所在地全力扶持加盟商的演示招生活动。
7、跟踪策划,定位准确
总部提供一整套的招生、售后的成功运作模式,并针对各地区不同的情况提供有针对性的整体运作方案,让你再无后顾之忧。
8、市场空间巨大
我国政府呼吁重视学生素质文化教育,许多家长也已经意识到孩子传统学习方式需要改变的重要性,市场巨大,商机无限。
1、年满25岁以上对企业经营管理有兴趣者。
2、申请人要具有创业精神、较强的事业心,具有良好的品牌经营意识,能全身心投入英雄煮的事业。
3、具备良好的信誉和资信,有相关经济实力,有承担市场风险的能力。
4、具备适用于经营新希点右脑开发的场地。
5、能主动配合公司总部互动培训和规范管理。
6、良好的商业信誉及商业道德。
7、愿意将自己的全部时间和精力投入到日常的营运工作中。
1、了解项目
初步接洽,了解项目情况。
2、二次磋商
选者亲临总部考察,与总部工作人员进行二次磋商。
3、合作申请
若合作商对品牌没有异议,可向总部提供《合作申请书》,一并提交身份说明。
4、签订合作合同
签订《合作合同》,缴纳相关费用,总部提供《营运手册》及相关资料。
5、选择门店
获得经营授权后,合作商就需要进行门店建设,首先就是需要选择一个符号条件的店铺。
6、店面装修
总部按照全国合作店的建店标准,为合作商出具装修设计图,合作商进行装修。
7、岗前培训
店面装修期间或之后,在业务经理的协助下对招聘的导购及售后人员进行岗前培训。
8、开业准备
领取授权书,开业赠品,营销指导手册等资料,所有产品,人员到位准备开业。
9、择日开业
公司会跟合作商讨论后选择吉日开业,并且会派遣专业人士全程指导开业。
1、品牌形象支持
加盟商在选择加盟品牌时,一般都喜欢选择知名的品牌,主要是因为品牌形象和品牌logo的认知度很高。加盟+品牌名称,总部会将品牌形象和品牌logo全部授权给加盟店,以品牌知名度引起消费者的关注。
2、整店输出支持
公司企划部将根据您当地情况,对店铺开业策划宣传方案,例如宣传单发放、户外广告宣传、当地电视、广播媒体投放计划等等,帮助加盟商顺利开业。
3、免费培训支持
总部对新希点右脑开发加盟店负责人培训,既包括专业培训,也包括涉及营业各层面的管理培训。同时根据新希点右脑开发加盟店各岗位的任职要求,进行岗位培训。
4、物流配送支持
公司统一产品配送,极大地降低了加盟商的采购成本,针对加盟店当地不方便采购的原、辅材料,总公司可帮助其采购并通过完善的物流体系,迅速发往加盟店。
5、媒体广告支持
必要的宣传是很重要的,在现代的社会里,要是想让更多的人知道你的品牌,一定要做专业的广告,要让大家耳目一新。新希点右脑开发广告宣传执行强势广告投放力度,市场部在公司不同发展阶段推出不同的广告营销方案。
6、市场运营支持
新希点右脑开发总部定期安排营运专员,在市场的启动期、成长期、成熟期向加盟商提供个性化服务营销方案。
7、跟踪服务支持
公司将根据不同店铺的经营效果制定不同时期的促销活动,同时,不定期派出导师团队下店辅助促销和宣传,提升店铺日常销售额。
8、选址装修支持
为确保品牌统一形象,店铺由公司总部专业空间设计师统一进行店铺形象设计,店铺装修工程由总部审核合格的工程队施工,总部派人指导、督查,加盟商负责监理。
9、区域保护支持
总部承诺保证在加盟店合约期内,不会在区域范围内开设第二家连锁店,以保证加盟商利益。
10、话术支持
总部会不定期派出专业的销售团队去加盟商当地,了解当地的风土人情,并根据当地的实际情况给投资者整理一套沟通话术,保障加盟商与消费者之间无障碍交流。
