广州家事无忧家庭服务股份有限公司是一家专业提供高端家政服务的企业,公司成立于2015年1月,注册资金500万元费用。公司以O2O服务平台的方式为小额投资商提供全面的标准化的家庭服务创业项目孵化平台。创业者可以通过平台打造的电脑pc端,400电话,微信微网站,,并且拥有自己事业。与其他传统的中介家政公司不同的是:我们帮助创业者把所有常规的家庭服务经营项目利用互联网技术集成在一张家务套餐卡上,并且通过预售套餐卡,获取的一种商业模式,并且孵化所有的服务项目都是标准化的,输出一整套企业运营管理和培训经验,并且对齐提供严格扶持计划。
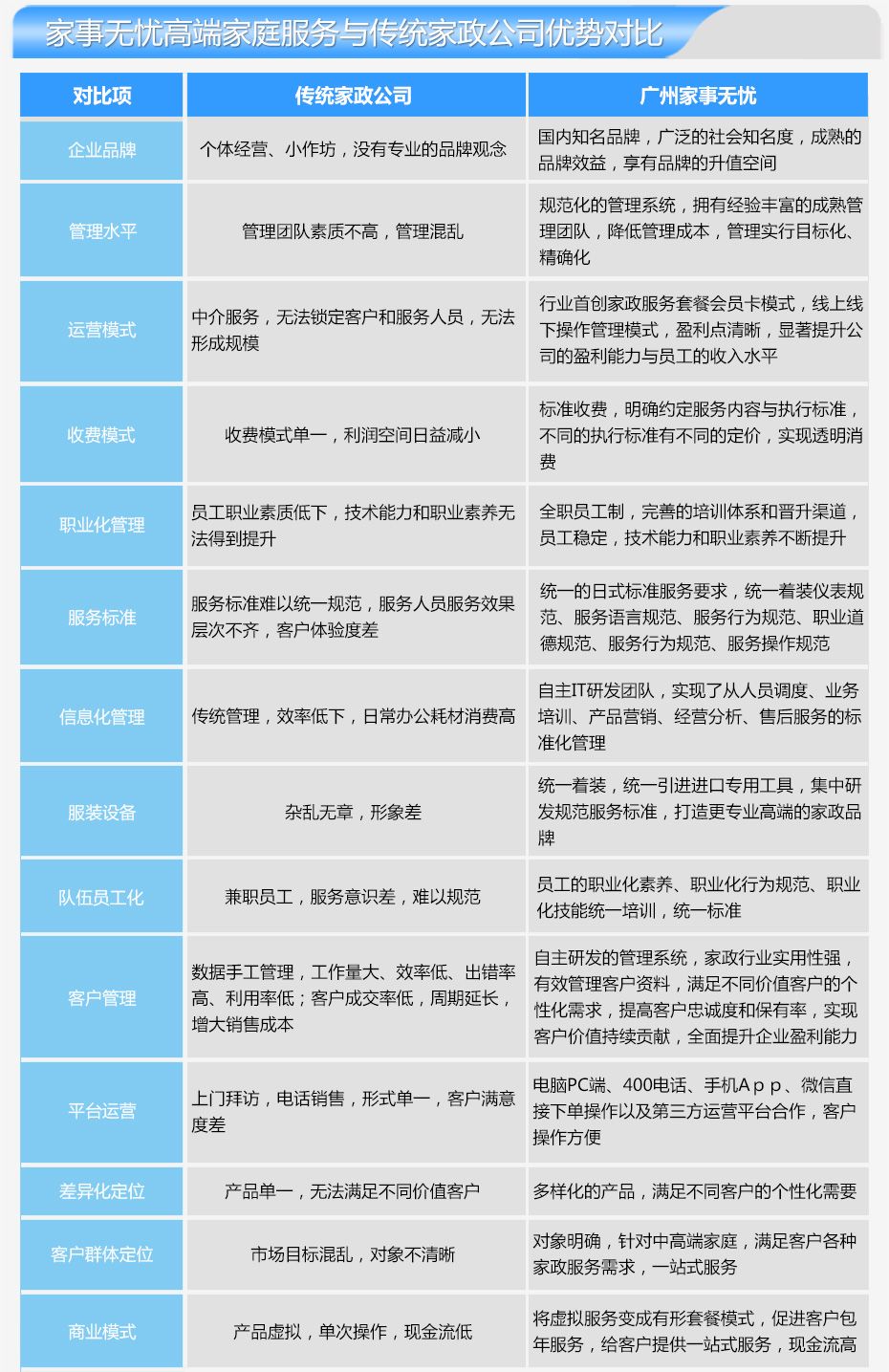
当前家政服务行业相对落后的情况下,大部分家政公司以及中介经营还是以传统经营方式在局部地区艰难生存着.在万亿级家庭服务市场中,随着老年人口老化,生育水平持续走低,中高端客户消费意愿越来越强烈,政府政策大力扶持,同时无论高端客户还是普通客户都无奈的享受着质量参差不齐的家庭服务。长期的行业混乱和低水平运营,导致客户期望值过低,整个家政行业并未出现全国性龙头企业,哪怕只是区域性的局部品牌,大众对家政行业出现高端家庭服务品牌意识越来越强烈,一直期待众多家政公司中能有真正龙头企业出现。而 “广州家事无忧”的出现势必给家政行业带来新格局,以及一定程度上颠覆,坚持走家庭服务的标准化,员工化,信息化,机械化的职业化道路。
家事无忧项目优势
一、 模式创新,满足市场需求
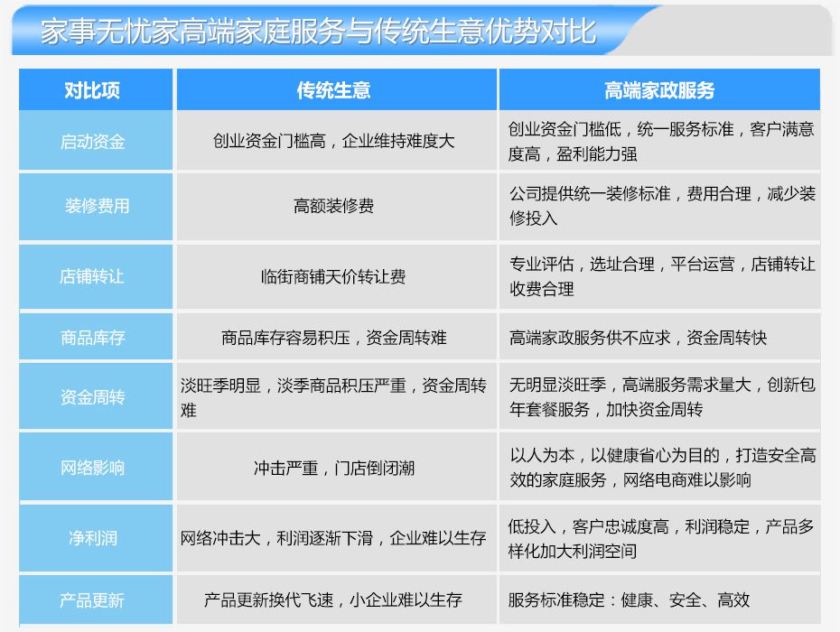
如前所述,目前我政服务行业已经初具规模,政府相关主管部门在税收优惠、公共平台建设、行业标准指导等方面,也出台了一系列政策扶持家政服务行业发展,家政服务市场未来的发展前景十分看好。但是家政服务市场存在的种种乱像也不容忽视,其根源在于竞争格局分散,尚未形成规模化运营,导致人力资源紧缺、行业标准缺乏等一系列问题,消费者、家政公司、从业人员都深受其害,行业存在着模式创新的需求。而本项目针对这一情况,创新性地提出了8大落地措施解决市场所存在的问题,并通过平台化的运营理念整合业内优秀的资源,满足了市场渴望模式创新的客观要求,符合行业发展趋势。所以我们认为,本项目能够满足市场的需求。
二、 市场先入,符合行业发展趋势
随着互联网服务的细分化,面向家庭服务的趋势越来越显著,通过深入家庭内部的精耕细作,可以明显提高交易规模,增加客户范围大,各种服务和产品开拓这个市场、深入落地的趋势越来越明显。而本项目的模式通过O2O的模式,以B2C+加盟的方式为家庭用户提供一站式的高端家政服务,落地性极强,既符合行业发展趋势,又属于创新型项目,目前市场上还没有完全相同的项目(现有的项目要么自营,要么中介),所以我们的市场机会非常大。从这个意义上来讲,本项目具有市场先发优势。
三、 自主研发,系统运行效果良好
本项目采用O2O的模式运行,线上部分我们成立了独立的广州家务仕信息科技有限公司,自主研发家政管理系统,该系统充分考虑了现有家政服务存在的弊端,将业务模式和平台管理有效结合,系统的运行效果良好:
四、 团队优秀,汇聚行业精英
从以上的管理成员简历可以看出,尤其是创始人团队,从2010年年10月至今一直从事轻资产服务行业实战管理,经验丰富,曾经参与5家实体公司运营,经营效益良好,对项目的把握既有明确的定位和思路,又有高效的执行能力,对企业的发展规律、可能遇到的问题都有着非常清晰的认识,在相关行业领域也有较为丰富的资源。而其他团队成员也都是各自领域的精英人士,专业性毋庸置疑。这些优势在项目运作前期可以起到巨大的作用。综合来看,本项目的团队比较优秀,互补性强,可以为项目运作提供有力的支撑。
本文由前景加盟网(https://www.qj.com.cn),谢谢浏览...
1、本人及家庭的健康状况良好,并得到家人和亲友的支持;
2、具有合法资格的法人,其他经济组织,个体工商户或自然人;
3、有一定的经济实力,具备足够的创业资金;
4、具有固定的经营场地,并经总部评估合格后方可经营;
5、具备一定的商业背景和经商经验,熟悉行业当地市场;
6、具有良好的社会关系及公共关系处置才能;
7、有稳定的经营管理人员,具备销售技能和服务意识;
8、加盟商有一定的管理能力,能够自上而下发出正确的指令,带领自己的团队成长壮大;
9、执行和遵守加盟总部的各项经营管理体系;
10、了解品牌文化,在经营理念和发展思路上能达成共识;自觉维护和争取提升品牌形象;
11、要有正确的投资观,理性的面对投资成败;
12、有良好的信誉和资信水平;诚信合法经营,按公司的统一形象服务,统一价格销售;
13、具有为顾客提供优质服务的意识,自觉维护品牌声誉;
14、具备一定的品牌推广意识,能大力拓展当地市场;
